Thực trạng và yêu cầu thiết kế đường, bãi đỗ cho xe chữa cháy
Đường, bãi đỗ cho xe chữa cháy là một trong những điều kiện quan trọng để cho xe chữa cháy cơ động và tiếp cận đám cháy, giúp công tác chữa cháy và cứu nạn, cứu hộ đạt hiệu quả cao. Tuy nhiên, trên thực tế, không ít khu dân cư, khu đô thị, khu công nghiệp… vẫn tồn tại những vi phạm về thiết kế và sử dụng đường, bãi đỗ cho xe chữa cháy làm ảnh hưởng đến hiệu quả công tác cứu chữa của lực lượng Cảnh sát PCCC và CNCH.
Những tồn tại, vi phạm có nhiều nguyên nhân, trong đó nổi lên là ý thức chấp hành của chủ đầu tư, chủ cơ sở; sự thiếu quan tâm của các cơ quan quản lý, quy hoạch và sự lạc hậu của quy định về lĩnh vực này tại các tiêu chuẩn, quy chuẩn. Năm 2021, Bộ Xây dựng đã ban hành quy chuẩn QCVN 06:2021/BXD với những quy định mới về thiết kế đường và bãi đỗ cho xe chữa cháy.
Để giúp cho chủ đầu tư, chủ cơ sở, đơn vị tư vấn thiết kế, cơ quan quản lý nhà nước… hiểu rõ về mục đích, ý nghĩa và tầm quan trọng của đường giao thông phục vụ xe chữa cháy, bài viết này sẽ phân tích, đưa ra một số vấn đề cần lưu ý trong việc thiết kế và duy trì các giải pháp bảo đảm để đường, bãi đỗ phục vụ tốt cho phương tiện chữa cháy và cứu nạn, cứu hộ khi có cháy, nổ, sự cố tai nạn xảy ra.
I. Một số yêu cầu chung
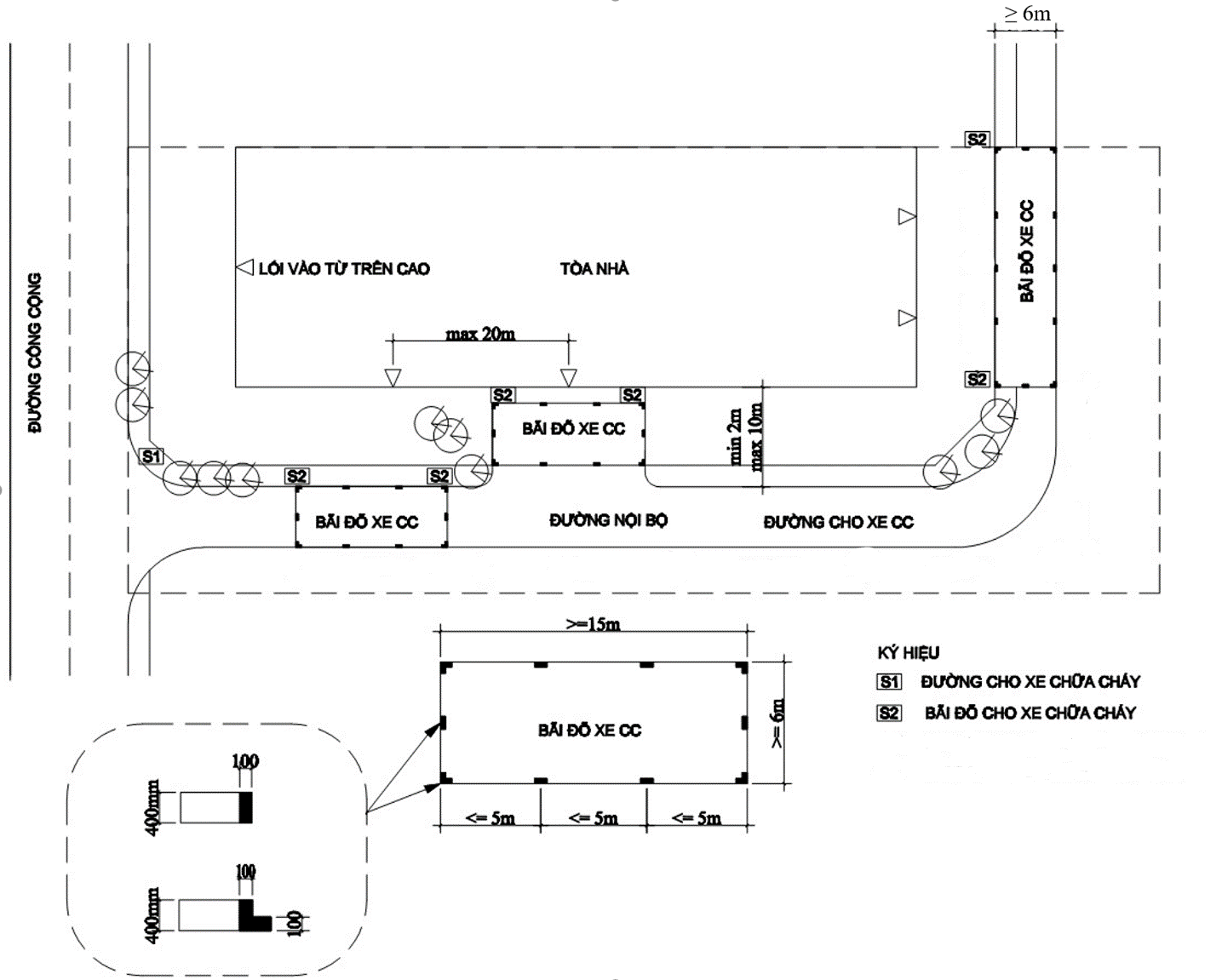
- Trên đường và bãi đỗ cho xe chữa cháy nếu có bố trí các kết cấu chặn phía trên thì các kết cấu này không được lớn hơn 10m, khoảng cách giữa các kết cấu chặn này không được nhỏ hơn 20m (mục đích để khói từ tầng 1 được thoát thẳng lên trên không làm ảnh hưởng đến tầm nhìn của lái xe chữa cháy) và chiều dài của đoạn cuối của đường cho xe chữa cháy hoặc bãi đỗ xe chữa cháy không bị chặn bởi các kết cấu chặn phía trên không được nhỏ hơn 20 m (xem hình 1). Lưu ý khi tính toán chiều dài bãi đỗ xe chữa cháy cho công trình thì không được tính đến những đoạn có kết cấu chặn phía trên.
- Bề mặt của bãi đỗ xe chữa cháy phải ngang bằng. Nếu nằm trên một mặt nghiêng thì độ dốc không được quá 1:15. Độ dốc của đường cho xe chữa cháy không được vượt quá 1:8,3. Mặt đường cho xe chữa cháy và bãi đỗ xe chữa cháy phải bảo đảm chịu được tải trọng của xe chữa cháy theo yêu cầu thiết kế và phù hợp với chủng loại phương tiện của cơ quan Cảnh sát PCCC và CNCH nơi xây dựng công trình. Đường cho xe chữa cháy và bãi đỗ xe chữa cháy phải được bảo đảm thông thoáng tại mọi thời điểm.
- Nếu chiều dài của đường cho xe chữa cháy hoặc bãi đỗ xe chữa cháy dạng cụt lớn hơn 46 m thì ở cuối đoạn cụt phải có bãi quay xe được thiết kế theo quy định (xem hình 2).

Hình 1 – Các yêu cầu về kết cấu chặn phía trên
- Thiết kế bãi quay xe phải tuân theo một trong các quy định sau:
+ Hình tam giác đều có cạnh không nhỏ hơn 7 m, một đỉnh nằm ở đường cụt, hai đỉnh nằm cân đối ở hai bên đường;
+ Hình vuông có cạnh không nhỏ hơn 12 m;
+ Hình tròn, đường kính không nhỏ hơn 10 m;
+ Hình chữ nhật vuông góc với đường cụt, cân đối về hai phía của đường, có kích thước không nhỏ hơn 5 m x 20 m.

Hình 2- Bãi quay xe đối với đường cụt lớn hơn 46m
- Cho phép đường giao thông công cộng được sử dụng làm bãi đỗ xe chữa cháy, nếu vị trí của đường đó phù hợp với các quy định về khoảng cách đến lối vào từ trên cao tại 6.2.3 của QCVN 06:2021/BXD.
II. Đường giao thông cho xe chữa cháy
- Chiều rộng thông thủy của mặt đường cho xe chữa cháy không được nhỏ hơn 3,5m.
- Chiều cao thông thủy của đường cho xe chữa cháy không nhỏ hơn 4,5m (xem hình 3).
Hình 3 – Chiều cao thông thủy của đường cho xe chữa cháy
- Nhà nhóm F1, F2, F3 và F4 có chiều cao PCCC không quá 15 m không yêu cầu có bãi đỗ xe chữa cháy, tuy nhiên phải có đường cho xe chữa cháy tiếp cận đến điểm bất kỳ trên hình chiếu bằng của nhà không lớn hơn 60 m (xem hình 4).

Hình 4 – Đường giao thông cho xe chữa cháy đối với nhà nhóm F1, F2, F3 và F4 có chiều cao PCCC không quá 15 m
- Đối với công trình có tầng hầm hoặc nhà nhóm F1.3 có chiều cao lớn hơn 15m phải có đường cho xe chữa cháy trong phạm vi duy chuyển không quá 18m tính từ lối vào tất cả các khoang đệm của thang máy chữa cháy hoặc của buồng thang bộ thoát nạn có bố trí họng chờ khô D65 dành cho lực lượng chữa cháy chuyên nghiệp (xem hình 5).

Hình 5 - Khoảng cách từ đường giao thông cho xe chữa cháy tới lối vào của tất cả khoang đệm của thang máy chữa cháy hoặc buồng thang có họng chờ D65
- Đối với đường giao thông nhỏ hẹp chỉ đủ cho 1 làn xe chạy thì cứ ít nhất 100 m phải thiết kế đoạn mở rộng tối thiểu 7 m dài 8 m để xe chữa cháy và các loại xe khác có thể tránh nhau dễ dàng.
III. Bãi đỗ cho xe chữa cháy
1. Các yêu cầu chung
- Bãi đỗ cho xe chữa cháy được quy định tại Bảng 14 của QCVN 06:2021/BXD trong đó, không yêu cầu đối với bãi đỗ đối với nhà có chiều cao không quá 15m và nhà có chiều cao không quá 28m kèm theo yêu cầu mỗi tầng không quá 50 người, khoảng cách từ đường cho xe chữa cháy đến họng tiếp nước vào nhà không được lớn hơn 18m ( lưu ý các họng tiếp nước phải đặt ở sát công trình, không được kéo dài họng tiếp nước ra xa công trình để tăng khoảng cách từ đường cho xe chữa cháy đến chân công trình).
- Bãi đỗ cho xe chữa cháy có khoảng cách đo theo phương nằm ngang từ mép gần nhà hơn của bãi đỗ đến điểm giữa của lối vào từ trên cao không gần hơn 2m và không xa quá 10m. Đo theo phương nằm ngang là khoảng cách hình chiếu vuông góc từ điểm giữa của lối vào từ trên cao đến mép trong của bãi đỗ cho xe chữa cháy.
- Khoảng không giữa bãi đỗ xe chữa cháy và lối vào từ trên cao phải không bị cản trở bởi cây xanh hoặc các vật thể cố định khác nhằm đảm bảo khả năng triển khai, tiếp cận của lực lượng chữa cháy từ xe chữa cháy, xe thang.
2. Tính toán chiều dài bãi đỗ xe chữa cháy
- Nhà nhóm F1.3 có chiều cao lớn hơn 15m, phải thiết kế bãi đỗ cho xe chữa cháy tiếp cận đến ít nhất toàn bộ một mặt ngoài của mỗi khối nhà (lưu ý bãi đỗ phải bố trí ở mặt có ban công căn hộ để phục vụ chữa cháy và cứu nạn).
- Chiều dài của bãi đỗ xe chữa cháy của các nhóm nhà công cộng F1.1, F1.2, F2, F3 và F4 có chiều cao lớn hơn 15m được quy định tại Bảng 15 căn cứ vào diện tích sàn lớn nhất của một tầng cho phép tiếp cận. Đối với các sàn thông tầng, diện tích được tính bằng tổng diện tích các sàn thông tầng đó. Đường cho xe chữa cháy tại nhóm nhà này không quy định cụ thể, tuy nhiên giữa các bãi đỗ phải có đường cho xe chữa cháy di chuyển, trường hợp bãi đỗ nằm ở điểm cụt thì phải có bãi quay xe theo quy định (xem hình 6, hình 7).

Hình 6 - Mô tả đường và bãi đỗ cho xe chữa cháy khi yêu cầu không nhỏ hơn 1/6 chu vi của nhà

Hình 7 - Mô tả đường và bãi đỗ cho xe chữa cháy khi yêu cầu không nhỏ hơn 1/2 chu vi nhà
- Nhóm nhà F5 thì phải bố trí bãi đỗ cho xe chữa cháy đảm bảo theo quy định tại Bảng 16 dựa vào tổng quy mô, khối tích của nhà (không bao gồm tầng hầm). Chiều rộng đường cho xe chữa cháy không nhỏ hơn 3,5m. Khoảng cách từ mép trong của đường cho xe chữa cháy đến tường ngôi nhà phải không lớn hơn 5m đối với nhà cao dưới 12m, không lớn hơn 8m đối với nhà có chiều cao trên 12m đến 28m và không lớn hơn 10 m đối với nhà cao trên 28m (xem hình 8).

Hình 8- Mô tả bãi đỗ cho nhà F5
- Đối với phần nhà hỗn hợp có khối đế thương mại, dịch vụ ở dưới, các khối tháp chung cư ở trên, thì bãi đỗ cho xe chữa cháy xác định phục vụ cho cả phần khối đế và phần khối tháp tính theo Điều 6.2.2.3 của QCVN 06:2021/BXD và đáp ứng quy định theo Điều 6.2.2 của QCVN 06:2021/BXD.
3. Quy định về lối vào từ trên cao
- Các lối vào phải không bị cản trở ở mọi thời điểm trong thời gian sử dụng và lực lượng Cảnh sát PCCC và CNCH có thể tiếp cận mở được từ bên trong hoặc bên ngoài. Từ lối vào này có thể đi đến các khu vực khác của tòa nhà, không được phép bố trí ở các khu vực phục vụ thoát nạn như buồng thang bộ, sảnh không nhiễm khói, sảnh thang máy chữa cháy hoặc không gian khác chỉ dẫn đến điểm cụt (xem hình 9).

Hình 9 - Một số trường hợp về lối vào từ trên cao
- Hình thức, kích cỡ hình và chữ viết đánh dấu tại lối vào từ trên cao và kích thước, vị trí bố trí của lối vào từ trên cao phải đảm bảo theo Điều 6.3.3 và 6.3.4 của QCVN 06:2021/BXD (xem hình 10).


Hình 10 - Đánh dấu lối vào từ trên cao
- Điều 6.3.5 quy định số lượng và vị trí của lối vào từ trên cao đối với các nhóm nhà không thuộc F1.3 như sau:
+ Điều 6.3.5.1 số lượng lối vào từ trên cao được xác định theo chiều dài của bãi đỗ cho xe chữa cháy. Chiều dài tối đa của bãi đỗ dành cho xe chữa cháy để bố trí 01 lối vào từ trên cao là 20m.
+ Điều 6.3.5.2 cứ mỗi đoạn 20m của bãi đỗ dành cho xe chữa cháy phải bố trí lối vào từ trên cao trừ nhóm F1.3 và F5.
+ Điều 6.3.5.3 lối vào từ trên cao phải bố trí ở tất cả các tầng đến độ cao 50m (trừ tầng 1).
+ Điều 6.3.5.4 Đối với nhà nhóm F5 bố trí lối vào từ trên cao phía trên mỗi bãi đỗ xe chữa cháy tại các mặt sàn có thể tiếp cận lên đến độ cao 50m.
+ Điều 6.3.5.5 quy định không yêu cầu lối vào từ trên cao đối với các nhà nhóm F1.3, bao gồm cả những khu vực phụ trợ (ví dụ phòng tập Gym, các phòng câu lạc bộ,... phục vụ riêng cho cư dân của tòa nhà) trong nhà nhóm F1.3.

Hình 10 - Lối vào từ trên cao cho mỗi khoang cháy

Hình 11 - Mô tả tổng thể giải pháp bố trí đường, bãi đỗ cho xe chữa cháy
Đỗ Thanh Tùng
TIN TỨC LIÊN QUAN

Thực trạng và một số giải pháp tổ chức chữa cháy phương tiện giao thông sử dụng pin lithium-ion



















